Indagini geognostiche, prove di laboratorio e risultati della relazione geologica: tutto quello che occorre sapere grazie alla utile guida geotecnica dei geologi del Lazio

Per la progettazione accurata di un’opera, è essenziale condurre un approfondito studio del sottosuolo al fine di ottimizzare le risorse economiche in relazione alle prestazioni richieste.
Il Collegio dei Geologi della Regione Lazio ha pubblicato una guida geotecnica interessante, che fornisce indicazioni utili per la scelta appropriata del tipo di prova e l’interpretazione corretta dei dati derivanti dal certificato di laboratorio.
Questa guida si rivela particolarmente vantaggiosa sia per i geologi che per gli ingegneri strutturisti, offrendo notevoli spunti e approfondimenti per la corretta progettazione dell’interazione tra fondazione e sovrastruttura.
La programmazione delle indagini
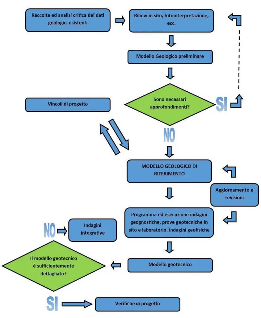
Di seguito è riportato un diagramma di flusso tratto dalla guida dei geologi, il quale illustra le fasi cruciali delle indagini sul campo e in laboratorio, indispensabili per la corretta esecuzione del progetto.
La pianificazione delle indagini sul campo e in laboratorio richiede una comprensione degli aspetti generali del progetto e deve essere orientata dall’inquadramento geologico preliminare. Gli obiettivi includono:
- Confermare l’inquadramento geologico preliminare previsto.
- Acquisire informazioni nei punti in cui permangono dubbi interpretativi.
- Contribuire alla definizione del modello geologico e idrogeologico.
- Fornire i parametri geotecnici.
- Contribuire alla definizione del modello geotecnico.
- Implementare una rete di monitoraggio attraverso l’installazione di strumentazione come piezometri, inclinometri, capisaldi topografici, ecc.

I principi guida che governano la progettazione delle indagini sono delineati dai seguenti criteri generali:
- La dimensione e la tipologia dell’opera.
- La natura e complessità geologica del sito.
- Possibili interferenze tra l’opera e il suo contesto circostante.
Il piano delle indagini deve consentire la caratterizzazione del volume di terreno significativo, definito come quella porzione di sottosuolo influenzata direttamente o indirettamente dalla costruzione dell’opera e che ha un impatto sull’opera stessa. Tale caratterizzazione mira a definire non solo il modello geologico, ma anche il modello geotecnico, permettendo così la determinazione dei parametri di resistenza al taglio e di deformabilità dei terreni all’interno dell’intero volume significativo.
La precisa delimitazione di questo volume agevola, inoltre, la pianificazione mirata delle prove in sito, focalizzando il prelievo di campioni indisturbati su litologie che presentano maggiori criticità.

Il programma delle indagini in sintesi deve essere strutturato in modo tale da definire i sondaggi, i campionamenti e le prove sia qualitativamente (tipologia, modalità e tempi di esecuzione), sia quantitativamente (profondità, posizione e numero).

La corretta pianificazione ed esecuzione degli studi geognostici, permetterà al geotecnico di interpretare i dati, e quindi pervenire a:
- l’individuazione delle unità geotecniche
- l’attribuzione alle unità geotecniche
- l’individuazione del regime delle pressioni interstiziali
- la definizione del modello geotecnico
Prove di laboratorio
È fondamentale evidenziare alcuni aspetti al fine di comprenderne meglio i limiti e l’importanza delle prove di laboratorio in relazione alle prove in sito.
La prova in sito offre spesso, con buona precisione e continuità, una sorta di “fotografia” delle condizioni geostatiche. Le prove di laboratorio, quando contestualizzate in modo appropriato, costituiscono spesso il mezzo ottimale per simulare non solo le condizioni a breve termine, ma soprattutto quelle a lungo termine, come le tensioni efficaci.
Nella progettazione delle indagini di laboratorio, è cruciale considerare che i parametri geotecnici dipendono in generale da:
- Proprietà legate alla storia geologica
- Caratteristiche intrinseche
- Parametri di stato
- Storia tensionale (variabile all’interno di uno strato).
- Proprietà legate alle opere
- Percorso di carico
- Sollecitazione
- Stato delle deformazioni.
- Velocità di deformazione.
Lo studio sperimentale di laboratorio prevede l’applicazione di valori di pressione nel range delle variazioni di tensione (carico e/o scarico) a cui il sistema opera/terreno sarà soggetto in condizioni ante operam, durante le diverse fasi di realizzazione e in condizioni di esercizio.
Tale studio, unitamente alla stratigrafia ed all’eventuale livello di falda è auspicabile che venga comunicata al laboratorio geotecnico al fine di permettere una più corretta impostazione delle condizioni di prova.
Per una corretta interpretazione della natura del terreno e delle prove stesse, è sempre necessaria una caratterizzazione fisica, volumetrica e granulometrica del terreno mediante almeno l’esecuzione delle seguenti prove:
- determinazione del contenuto in acqua
- determinazione delle masse volumiche
- determinazione dei limiti di Atterberg
- analisi granulometrica
Nel quaderno vengono analizzate i vari tipi di prova:
- prove di geotecnica stradale
- prove dinamiche e cicliche
- prove di laboratorio su rocce
Campione di terreno
La descrizione del campione fornisce immediatamente elementi di valutazione sul comportamento meccanico del materiale, basandosi sulle seguenti caratteristiche:
- Descrizione visiva
- Prima valutazione del grado di disturbo
- Dimensione del campione
- Composizione granulometrica
- Colore
- Consistenza ed addensamento
- Struttura
- Plasticità
- Sostanze organiche
Le caratteristiche minime che definiscono la descrizione del campione di laboratorio geotecnico e consentono una valutazione affidabile delle prove eseguite sono dettagliate di seguito:
Caratteristiche descrizione campione |
|
| Disturbo del campione | Da indicazione della società di perforazione: valutazione del progettista sulla base dei dati indicati |
| Dimensioni del campione prelevato | Utile per valutazioni sul numero di prove eseguite e quindi la qualità del certificato |
| Conservazione del campione | Date di arrivo e di estrusione, modalità di conservazione, dimensioni del contenitore e della carota |
| Misure speditive di resistenza | Misure indicative, pocket penetrometer e vane test |
| Schema geometrico e tipologia delle prove eseguite sulla carota | Tipologia di analisi eseguite e la loro localizzazione lungo la verticale della carota |
| Composizione granulometrica | Frazioni granulometriche principali e secondarie costituenti il terreno |
| Colore | Colore principale e sua variabilità (colore secondario), con eventuali varie tonalità |
| Consistenza e addensamento | Classificazione della consistenza in base a pocket penetrometer, per l’addensamento solo su prova specifica |
| Struttura | Descrizione macroscopica: influenza i parametri ottenuti dalle prove |
| Plasticità | Indicazione sulla composizione mineralogica e diretta influenza sulla resistenza meccanica del materiale |
| Sostanze organiche | Descrizione macroscopica |
Prove fisiche sui campioni
Le prove denominate “prove fisiche” comprendono:
- la determinazione del contenuto naturale d’acqua
- la determinazione del peso di volume naturale
- la determinazione del peso di volume dei grani
- la determinazione dei limiti di consistenza (o di Atterberg)
- il limite liquido (LL)
- il limite plastico (LP)
- il limite di ritiro (LR)
- la determinazione della composizione granulometrica (analisi granulometrica per setacciatura ed areometria)
- setacciatura
- sedimentazione
Per definizione, le proprietà fisiche si riferiscono alle caratteristiche dei terreni legate a grandezze fisiche, come il peso, il volume e le dimensioni, nonché alla geometria dei grani.
I parametri di stato, invece, sono grandezze che descrivono lo stato “naturale” del terreno e dipendono dallo stato tensionale e deformazionale, sia presente che passato. Esempi di parametri di stato includono il peso di volume, il grado di saturazione e, per materiali a grana fine, la compressibilità.
Si definiscono parametri indice tutti quei parametri che caratterizzano il terreno indipendentemente dal suo stato in sito. In questo contesto, la porosità è un parametro di stato in quanto dipende dallo stato tensionale, mentre il peso di volume dei grani è un parametro indice, in quanto non è influenzato da specifiche peculiarità riscontrabili in situ.
Prova edometrica
La prova di compressibilità edometrica è stata concepita e sviluppata con l’obiettivo di analizzare il comportamento di un terreno coesivo in risposta a variazioni nello stato tensionale rispetto a quello in sito.
L’esame attento del certificato relativo alla prova edometrica assume particolare rilevanza.
I seguenti aspetti vengono esaminati per fornire una descrizione completa di tale prova:
- normativa
- modalità di esecuzione
- certificato della prova edometrica

Prova di taglio diretto
Il Taglio Diretto (TD) è una prova che, nella sua semplicità, può risolvere molti problemi legati alla definizione dell’angolo di attrito interno e della coesione.
Questi ultimi sono gli unici parametri geotecnici che la prova riesce a determinare mentre, nei casi più fortunati, dalla prova si riesce anche ad ipotizzare il comportamento del terreno.
Vengono trattati i seguenti aspetti per la descrizione completa di tale prova:
- normativa
- modalità di esecuzione
- certificato della prova di taglio diretto

Prove triassiali non consolidate
Queste prove forniscono valori di resistenza esclusivamente in termini di tensioni totali. In particolare, sono:
- la prova di compressione in modalità non consolidata non drenata (UU)
- la prova di compressione non confinata, conosciuta normalmente come prova di compressione ad espansione laterale libera (ELL)
Anche per tali prove, nel quaderno vengono trattati i seguenti aspetti:
- normativa
- Modalità di esecuzione della prova TxUU
- Modalità di esecuzione della prova ELL
- Il certificato delle prove TxUU e ELL

Prove triassiali consolidate
Le prove triassiali consolidate possono essere eseguite con modalità drenate o non drenate, considerando consolidazione isotropa o non isotropa, e in regime di compressione diretta o inversa.
È fattibile riprodurre con notevole approssimazione gli stati tensionali indotti da specifiche situazioni.
Nella prassi comune di progettazione, le modalità di prova frequentemente adottate sono:
- di compressione diretta:
- consolidazione isotropa
- fase di taglio drenata (CID) o non drenata (CIU)
Vengono analizzati i seguenti aspetti per la descrizione completa delle prove:
- normativa
- modalità di esecuzione delle prove consolidate
- la fase di saturazione
- la fase di consolidazione
- la fase di compressione: modalità CID
- la fase di compressione: modalità CIU
- Il certificato della prova TxCID e TxCIU

Sintesi prove in laboratorio
Di seguito presentiamo le tabelle contenenti le principali prove di laboratorio per la determinazione delle proprietà fisiche e meccaniche di un terreno:
Sintesi delle prove di laboratorio per la determinazione delle proprietà fisiche |
|||
| PROPRIETÀ FISICA | OGGETTO | PARAMETRO | SCOPO |
| Peso di volume dei grani | Determinazione del peso specifico dei grani del terreno |
Υs Gs |
Calcolo della saturazione e della densità del terreno tramite indice dei vuoti |
| Determinazione della dimensione dei grani | Determinazione della distribuzione dei grani |
D10, D50 Cu = D10/D60 CC = D10 2 /( D10 D60) |
Classificazione del terreno |
| Contenuto d’acqua | Determinazione del contenuto d’acqua del terreno | W | Informazione qualitativa sulla resistenza e deformazione del terreno |
| Limiti ed Indici | Determinazione del contenuto d’acqua in cui il terreno cambia di fase | LR, LP, LL IP, IC, IL |
Classificazione del terreno e informazione qualitativa sulla sua resistenza e cedimenti |
| Permeabilità | Determinazione della conduttività idraulica | k | Stima della pressione di filtrazione e flusso dell’acqua, analisi di stabilità |
| Densità secca massima e minima | Determinazione della densità secca massima e minima di un terreno granulare grossolano | emax emin |
Classificazione del terreno |
| Sintesi delle prove di laboratorio per la determinazione delle proprietà meccaniche | ||||
| PROVA | SFORZO | TERRENO PARAMETRI | VANTAGGI | SVANTAGGI |
| Taglio diretto TD (drenata) | Sforzodeformazione sul piano, o controllo della deformazione | Tutti | Φ’ Φ’ res c’ cres αp |
Semplice Veloce Prova diffusa |
| Triassiale (drenata e non drenata) | Sforzo asimmetrico o controllo della deformazione | Tutti | Φ Φ’ c’ c cu σf E M |
Molto versatile con controllo dello sforzo assiale e radiale |
| Consolidazione unidimensionale (drenata) | Fino e molto fino | Cc Cr Cα Cv mv σc |
Semplice Prova diffusa |
|

Geostru ha implementato la gestione delle Indagini geognostiche e prove di laboratorio nella piattaforma Geodropbox






